
我们可能经常会听说,一些学术大牛是院士或是长江学者等,也有资质较好的同学幸运地申请到了这些大牛的门下,如此以来,对于拥有众多学术头衔的他们来说,无时无刻散发着权威感。
这种权威感来自于他们出众的科研成果,而各种学术称号的评取也正是基于他们的科研成果而来,这也是比较客观地反映了一个学者的学术水平,包括其可以申请的项目大小,还可以激励后学。那你是否会不禁好奇这些学术称号或是人才计划的评选资格是怎样的呢?
这篇文章综合整理了:院士、长江、百人、千人、万人、青千、杰青、各类学者人才计划的评选条件,让我们更加具体地了解科研界的荣誉是如何获得的,这样一来可以进一步感受到学术大牛的真正实力。
院士是某些国家所设立的科学技术方面的最高学术称号,一般为终身荣誉。在中国,院士通常是指中国科学院院士或中国工程院院士。在中国,院士原来称为学部委员,就是在某一领域内的资深专家。
在工程科学技术方面做出重大的、创造性的成就和贡献,热爱祖国,学风正派,具有中国国籍的高级工程师、研究员、教授或具有同等职称的专家,可被提名并当选为院士。
院士增选采取院士直接推荐和部门按照组织系统推荐的方式,不受理本人申请。院士评选需要提名,提名资格一般为:国家科技进步二等奖,自然科学二等奖以上;需要经过大概三轮评选才能成为院士。
中国最早的院士产生于1948年3月,通过层层选拔,81人当选为第一届中国院士。1955年,中国科学院选聘学部委员(1994年改称院士),上述81名院士中,包括华罗庚、苏步青、郭沫若、李四光、竺可桢、茅以升等46位著名科学家进入新中国第一批院士(学部委员)的行列。1994年,中国工程院开始选聘工程院士。目前全国的两院院士已有1000多人。
区别:以中科院院士为代表的高级科学人才,是在科学技术领域作出系统的、创造性成就的者;而以工程院院士为代表的高级技术人才,是在工程技术方面作出重大的、创造性成就和贡献的专家。两者虽都是高级人才,但工作性质不同,成才的影响因素也可能不同。
国家杰出青年科学基金(英文:The National Science Fund for Distinguished Young Scholars,简称:杰青基金),是中国为促进青年科学和技术人才的成长,鼓励海外学者回国工作,加速培养造就一批进入世界科技前沿的优秀学术带头人而特别设立的科学基金。
"十五"计划期间,国家杰出青年科学基金每年资助优秀青年学者160名左右, 每人资助经费一般为80 ~100万元,研究期限为4年。
(1)具有中华人民共和国国籍;
(2)申请当年1月1日未满45周岁;
(3)具有良好的科学道德;
(4)具有高级专业技术职务(职称)或者具有博士学位;
(5)具有承担基础研究课题或者其他从事基础研究的经历;
(6)与境外单位没有正式聘用关系;
(7)保证资助期内每年在依托单位从事研究工作的时间在9个月以上。
不具有中华人民共和国国籍的华人青年学者,符合上述2至7条件的,可以申请。正在博士后工作站内从事研究、正在攻读研究生学位的人员不得申请;获得过国家杰出青年科学基金项目资助的,不得再次申请。
"长江学者奖励计划"是中国国家重大人才工程的重要组成部分,是高等学校高层次人才队伍建设的引领性工程,"长江学者"、"青年长江学者"是学术性、荣誉性称号。1998年8月,中华人民共和国教育部和李嘉诚基金会共同启动实施了"长江学者奖励计划"。
1. 申报当年1月1日,自然科学类、工程技术类人选年龄不超过45周岁,人文社会科学类人选年龄不超过55周岁。
2.一般具有博士学位,在教学科研一线工作;海外应聘者一般应担任高水平大学副教授及以上职位或其他相应职位,国内应聘者应担任教授或其他相应职位。
3. 胜任核心课程讲授任务;学术造诣高深,在科学研究方面取得国内外同行公认的重要成就;具有创新性、战略性思维,具有带领本学科赶超或保持国际先进水平的能力;具有较强的领导和协调能力,能带领学术团队协同攻关。
4. 恪守高等学校教师职业道德规范,具有拼搏奉献精神。
5. 聘期内全职在受聘高校工作。应在签订聘任合同后一年内全职到岗工作。
截至2017年3月,教育部先后公布了第一批至第八批、2007年度至2016年度(其中2010年未评选,2013年度和2014年度合并评选)的长江学者特聘教授、讲座教授名单,共有特聘教授2051人、讲座教授897人、青年学者440人。截至2010年10月,共有26人获得"长江学者成就奖"。
海外高层次人才引进计划简称"千人计划",主要是围绕国家发展战略目标,2012年7月25日,"千人计划"已引进各领域高端人才2263名。
申报条件:引进的海外高层次人才一般应在海外取得博士学位,不超过55岁,引进后每年在京工作不少于6个月,并具备以下条件之一:(一)在国外著名高校、科研院所担任相当于教授职务的专家学者;(二)在国际知名企业和金融机构担任高级职务的专业技术人才和经营管理人才;(三)拥有自主知识产权或掌握核心技术,具有海外自主创业经验,熟悉相关产业领域和国际规则的创业人才;
优秀青年科学基金,也被称为"小杰青",是国家杰出青年基金的铺垫性科技支撑基金。自然科学基金委决定自2012年起设立优秀青年科学基金项目,主要支持具备5~10年的科研经历并取得一定科研成就的青年科学技术人员,在科研第一线锐意进取、开拓创新,自主选择研究方向开展基础研究。
是长江学者奖励计划的新增项目青年学者项目的简称,2015年由中华人民共和国教育部设立 。遴选一批在学术上崭露头角、创新能力强、发展潜力大,恪守学术道德和教师职业道德的优秀青年学术带头人,首批支持约200人。
青年学者项目实行岗位聘任制,在聘期内,青年学者须全职在受聘高校工作,享受每人每年10万元奖金。青年学者项目的聘任程序和考核管理,参照特聘教授进行。高校应为青年学者项目入选者提供必要的科研条件,支持他们牵头组建学术团队,推动学科发展和学术梯队建设。青年学者聘期内不得申报长江学者特聘教授。
自然科学、工程技术领域人选年龄不超过38周岁,人文社会科学领域不超过45周岁。一般具有博士学位,在教学科研一线工作;国内应聘者一般应担任副高级及以上专业技术职务。国家"千人计划"入选者不在支持之列。

图源:千库网
"青年千人计划",大力引进一批有潜力的优秀青年人才,为今后10~20年中国科技、产业的跨越式发展提供支撑。入选"青年千人计划"的海外人才须全职回国、来华工作,并主要在国内高校、科研机构(含转制科研院所)工作。
为给"青年千人计划"入选者提供必要的科研条件,使他们潜心开展科研工作,由中央财政给予"青年千人计划"入选者每人50万元的生活补助,3年100-300万元的科研经费补助(接收单位一般也会按照与中央1:1的比例配套提供50万安家费,100-300万科研经费);其他工作条件和生活待遇,参照"千人计划"现有政策执行。
申报条件:
目前主要面向自然科学或工程技术领域、年龄不超过40周岁的年轻学者;申报时应在国内外知名高校取得博士学位,并有连续3年以上海外科研工作经历;申报时在海外知名高校、科研机构或知名企业研发机构有正式教学或科研职位;应为所从事科研领域同龄人中的拔尖人才,有成为该领域学术或技术带头人的发展潜力。
国家"万人计划"青年拔尖人才:国家“万人计划”子项之一。计划支持2000名,每年遴选一批,每批200名左右。申报人在自然科学、工程技术、哲学社会科学和文化艺术重点领域崭露头角,获得较高学术成就,具有创新发展潜力,有一定社会影响。自然科学、工程技术领域不超过35岁(女性不超过37岁),哲学社会科学、文化艺术领域不超过38岁(女性不超过40岁)。一般应当取得博士学位。国家高层次人才特殊支持计划,简称"国家特支计划" ,亦称国家"万人计划",是面向国内高层次人才的支持计划。2012年8月17日,经党中央、国务院领导批准,由中组部、人社部等11个部门和单位联合印发。
目标是用10年时间,遴选1万名左右自然科学、工程技术和哲学社会科学领域的杰出人才、领军人才和青年拔尖人才,给予特殊支持。国家"万人计划"体系由三个层次构成。分别是杰出人才、领军人才、青年拔尖人才。1.拥护党的路线方针政策,热爱祖国,遵纪守法,品行端正;3.在自然科学、工程技术、哲学社会科学和文化艺术重点领域崭露头角,获得国际国内较高学术成就,具有较好创新发展潜力,具有一定社会影响;5.自然科学、工程技术申报者一般应获得博士学位,哲学社会科学、文化艺术领域申报者一般应获博士学位或副高及以上职称。"百人计划"是1994年中国科学院启动的一项高目标、高标准和高强度支持的人才引进与培养计划。该项目原计划在20世纪的最后几年中,以每人200万元的资助力度从国外吸引并培养百余名优秀青年学术带头人。二十几年来,"百人计划"为中国科学凝聚了大批优秀人才,其中从海外引进的杰出青年人才上千位。朱日祥、曹健林、卢柯等14人成为1994年首批支持对象。招聘对象:以科学(工程)中心、开放实验室、青年实验室等为主要基地,按需要招聘人才。
博士学位;从事基础研究的应已作出了国际水平工作;从事应用和科技开发的应已作出了新颍性、创造性和具有应用价值的科技工作。有艰苦创业和敬业精神;作风端正、治学严谨、善于团结人;有较强的组织管理和协调能力以及社会活动能力。年龄在45岁以下。是湖北省为大力实施人才强省战略,加强我省高校高层次人才队伍建设,吸引、遴选和造就一批具有国际、国内领先水平的学科、专业带头人,形成一批优秀创新团队而设立的人才计划。“楚天学者计划”由楚天学者、楚天学者讲坛和楚天学者成就奖三个项目组成。

2.“香江学者计划”
“香江学者计划”每年选派内地博士到香港指定的大学,在港方合作导师的指导下,以港方大学合约研究人员的身份开展博士后研究,为期两年。2017年度拟选派60人,资助经费为每人30万元人民币和30万元港币,主要用于支付生活开支、住房补助、科研补助、社会保险及往返旅费。
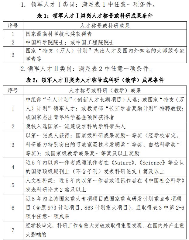
“湖湘学者”领军人才岗分为领军人才Ⅰ类、Ⅱ类岗。
(一)引进人才首聘年龄一般不超过 54 周岁(截至申报当年1 月 1 日,下同;引进的中国科学院、中国工程院院士不受年龄限制)。在进一步了解过院士、长江、百人、千人、万人、青千、杰青、各类学者人才计划的评选条件后,是不是体会到能称之为科研大牛的人物,都是名副其实具有较为优秀科研能力的人。与此同时,看到科研路上各具挑战的荣誉,是否也激发了你的科研动力,现在充满了写论文的内驱力呢?