3月23日,国务院新闻办公室举行新闻发布会,介绍专利转化运用专项行动(2023—2025年)实施情况。教育部科学技术与信息化司司长周大旺在会上提到,逐步推动高校取消对专利授权的奖励,加大对转化运用的奖励;着力完善科技创新质量、绩效、贡献为核心的评价导向,将科技成果转化绩效指标纳入“双一流”建设成效评价、学科评估、高校教师职称评审。
两会期间怀进鹏部长在发布会上明确,推动高校从注重学科发展向服务国家使命转变。高校作为基础研究主力军和重大科技突破策源地,成果转化的重要性愈发凸显。
成果转化合同金额,逐年增长
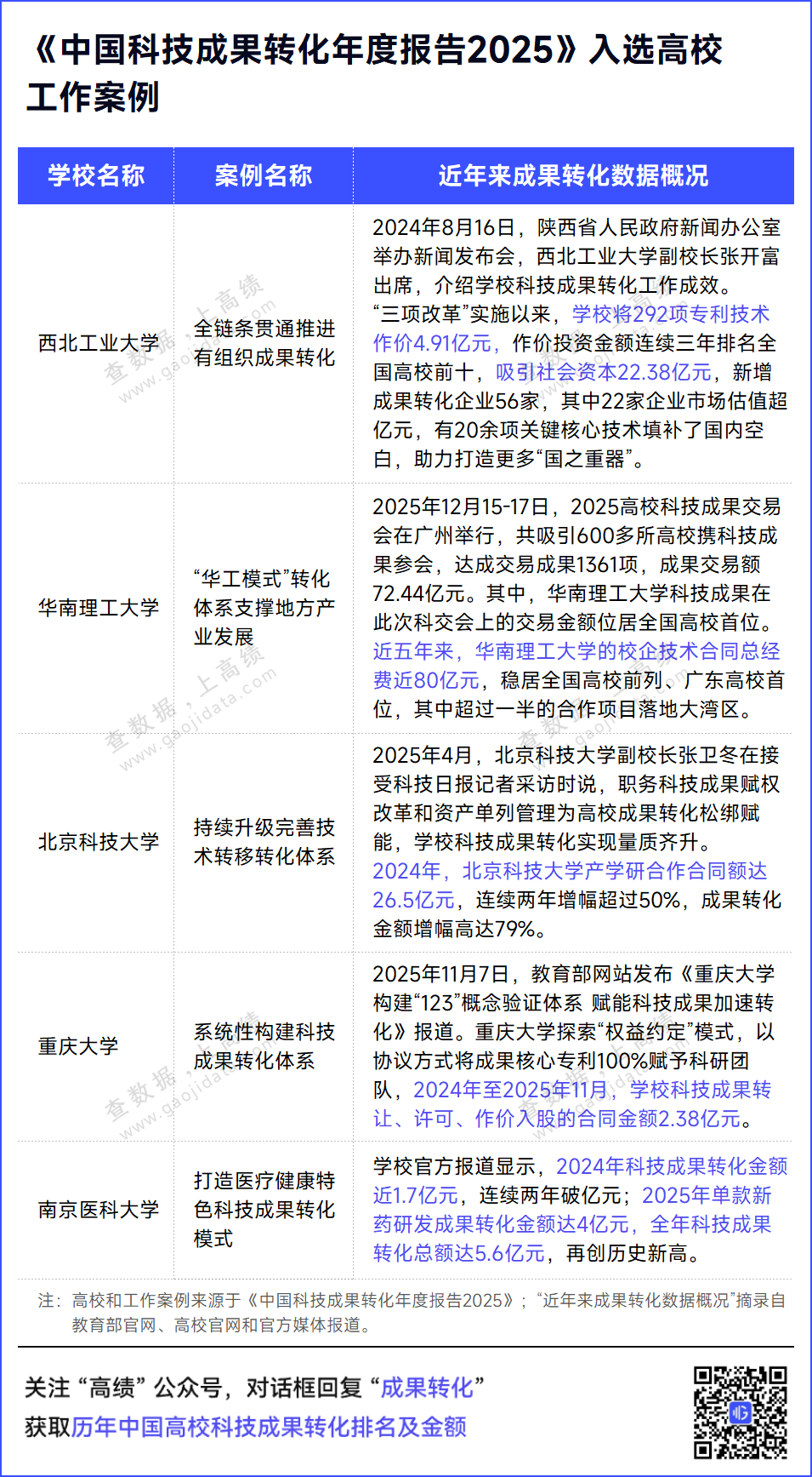
日前,《中国科技成果转化年度报告2025》正式出版发行,报告展示了高校科技成果转化的情况,其中2024年度共有1579家高等院校,通过转让、许可、作价投资和技术开发、资讯、服务6种方式科技成果转化总合同金额达1526.6亿元,比上一年增长11.1%;总合同项数为367581项,比上一年增长6.9%。
从省级行政区排名来看,北京市的科技成果转化总合同金额位列全国第一,聚集了全国最多的高等院校和科研院所资源,北京市成果转化优势显著;排名全国前五名的省级行政区分别是江苏省、浙江省、上海市和广东省,可以看出长三角和大湾区高校院所和产业资源的优势明显。
回复下载 关注“高绩”公众号,对话框回复“成果转化”,获取历年中国高校科技成果转化排名及金额。 5所高校,入选《年度报告2025》 历年中国高校科技成果转化排名
2026年国务院政府工作报告指出:加强中试验证平台建设,完善新兴领域知识产权保护制度,加快重大科技成果高效转化应用。2026年,教育部将启动实施高校专利转化运用攻坚行动。如何将科技成果和专利投入产业化市场,是高校需要持续探索的重大课题。
免责声明:本网站所转载的文字、图片与视频资料版权归原创作者所有,如果涉及侵权,请第一时间联系本网删除。
官方微信
《腐蚀与防护网电子期刊》征订启事
- 投稿联系:编辑部
- 电话:010-62316606
- 邮箱:fsfhzy666@163.com
- 腐蚀与防护网官方QQ群:140808415







