本科教育教学审核评估,是事关普通本科高校全局发展和长远发展的重大工作。教学评估与“双一流”建设息息相关,是一流学科遴选的“前置条件”。
从2021年到2025年,新一轮本科教育教学审核评估历经5年时间,全国高校陆续官宣完成评估。目前,高校正加速进行整改工作,部分高校已印发本科教育教学审核评估整改方案,部分高校已将本科教育教学评估整改纳入“十五五”发展规划。
985高校,获专家组高度评价
据介绍,本轮审核评估全国共有834所高校参与评估,覆盖31省市。2023年,清华大学、上海交通大学、中国农业大学、安徽大学、辽宁石油化工大学、常熟理工学院和衢州学院作为首批试点院校,完成评估工作。2023-2025年,全国高校陆续陆续召开评估启动会、推进会等,推进自评工作,最后教育部专家组经过线上评估+入校评估,召开专家意见交流会。
985高校作为本轮审核评估的第一类高校,在世界一流大学建设、服务国家重大战略等方面受到专家组高度评价。如清华大学在我国高校本科教育教学改革中充分发挥了出经验、出示范的重要作用,是当之无愧的中国高等教育的一面旗帜;南京大学和中国农业大学获评“普通高等学校本科教育教学示范案例”;天津大学新工科教育在全国发挥了示范引领作用等。985高校新一轮审核评估专家组评价如下:
新一轮审核评估明确了5年一轮的周期性评估制度,强化持续改进。评估审核程序环环相扣,包括评估申请、学校自评、专家评审、反馈结论、限期整改、督导复查,其中限期整改要求高校应在评估结论反馈30日内,制订并提交《整改方案》。原则上,高校需在两年内完成整改并提交《整改报告》。
高绩收集整理了部分高校的《本科教育教学审核评估整改方案》,方案包括指导思想、整改目标、组织领导、整改内容、工作进度安排、整改任务清单等。
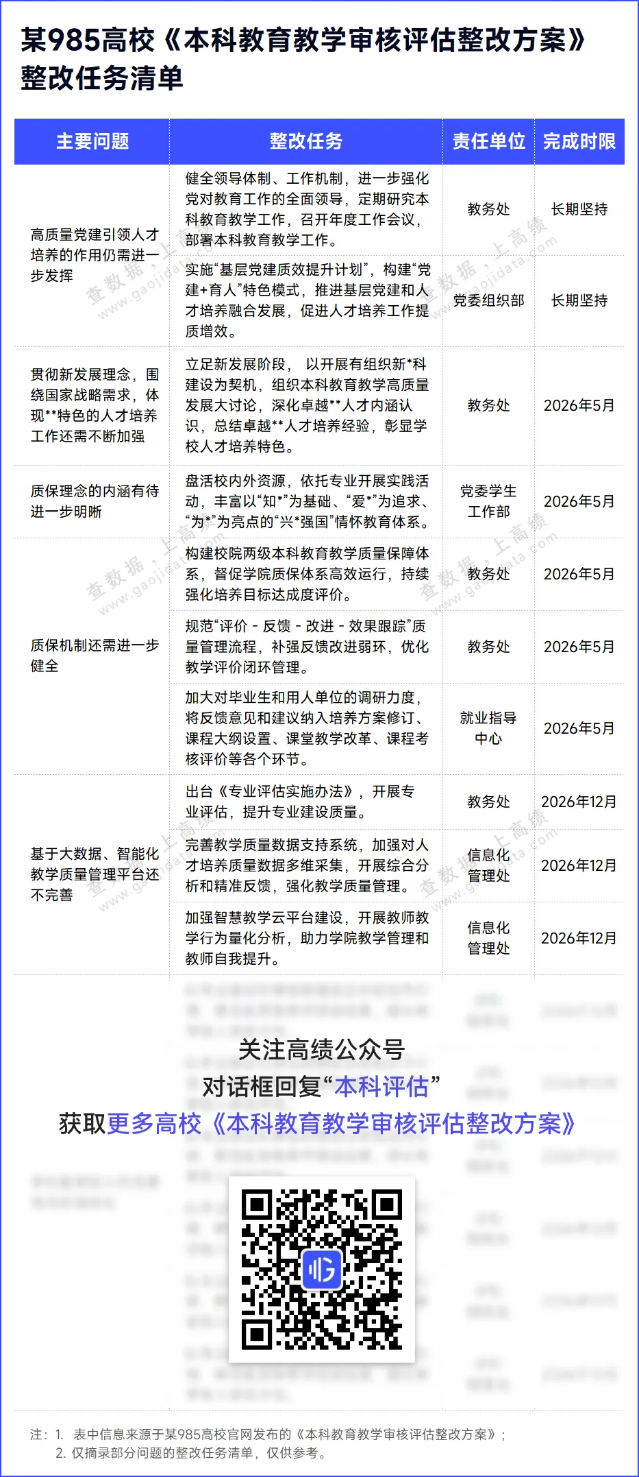
某985高校《本科教育教学审核评估整改方案》显示,整改进度跨越近两年,将在2027年3月完成最后的总结验收。方案针对存在的问题,列出了具体的整改任务清单和完成时限。
免责声明:本网站所转载的文字、图片与视频资料版权归原创作者所有,如果涉及侵权,请第一时间联系本网删除。
官方微信
《腐蚀与防护网电子期刊》征订启事
- 投稿联系:编辑部
- 电话:010-62316606
- 邮箱:fsfhzy666@163.com
- 腐蚀与防护网官方QQ群:140808414






