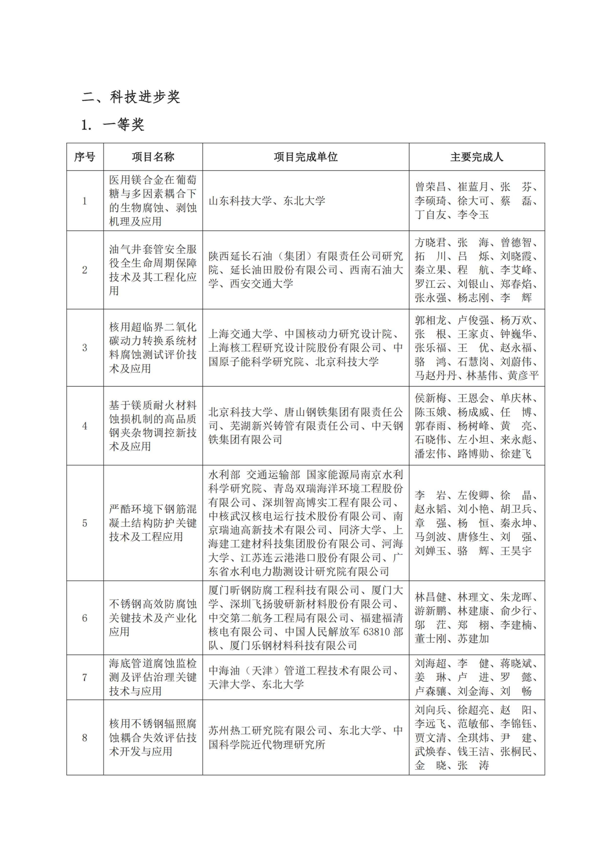
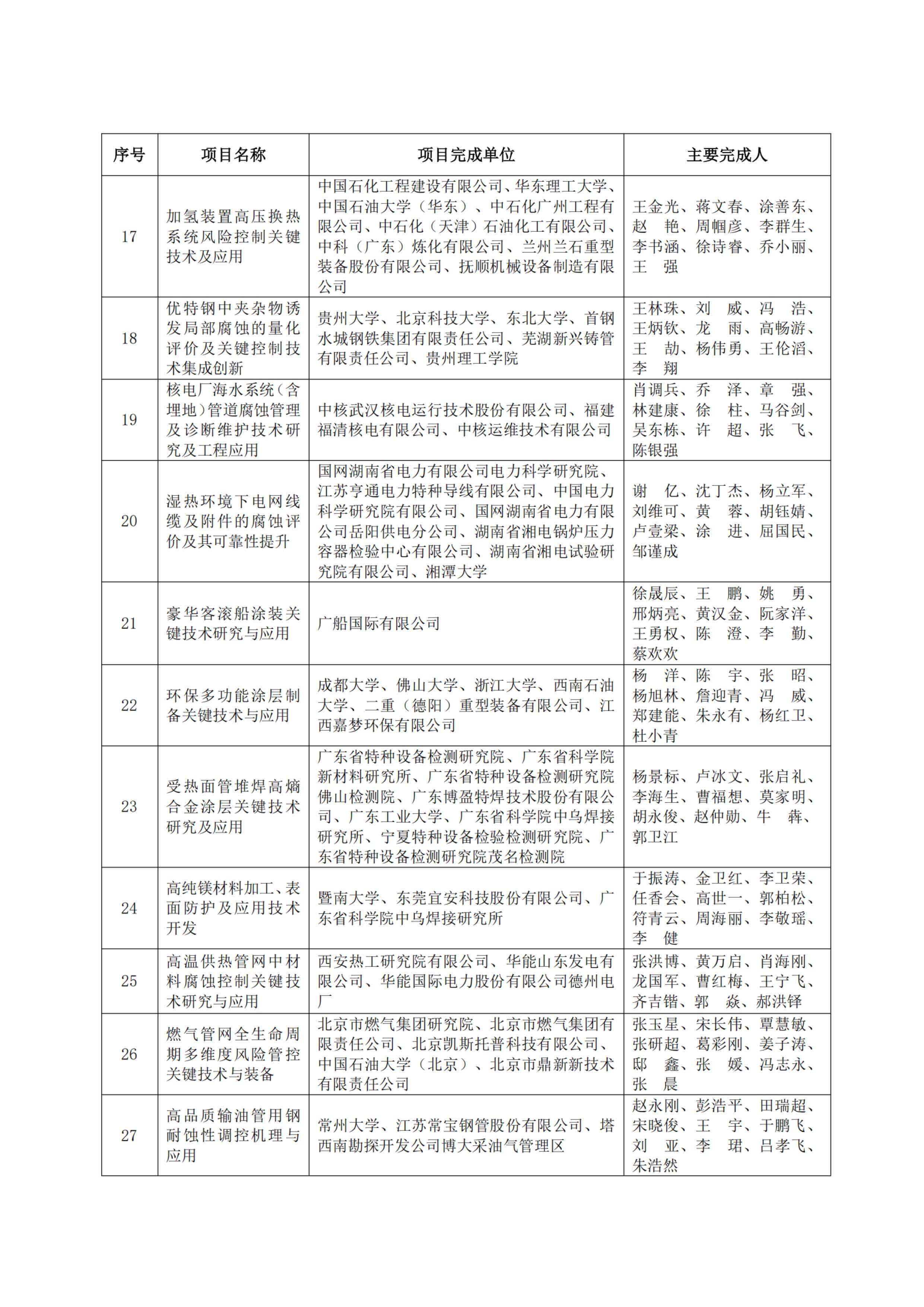
根据《中国腐蚀与防护学会科学技术奖励管理办法》的规定,2025年度中国腐蚀与防护学会科学技术奖共评选出71个获奖项目。
其中,8个项目获自然科学奖一等奖,10个项目获自然科学奖二等奖,21个项目获科技进步奖一等奖,30个项目获科技进步奖二等奖,2个项目获科技进步奖三等奖。
获奖项目体现了中国在腐蚀与防护领域理论研究与探讨、科技创新、成果应用等方面等取得显著成果,以及对经济社会发展的积极贡献。其中18个自然科学获奖项目,从腐蚀机制等方面提出新的认知,探讨了新的腐蚀机理,对进一步提高腐蚀防护效果奠定了理论基础。53个科技进步获奖项目,在国民经济的主战场发挥了巨大的作用,降低、减缓了腐蚀的发生率,提高了产品的质量,在节能降耗、实现双碳目标等方面效果显著,获奖项目成功的将科技成果综合应用到工程实践中,提高了腐蚀防护的效果,取得了显著的经济、社会效益。
获奖项目近三年新增利润76.4亿元,新增税收11亿元,节支总额65.5亿元,获中国授权专利1311件,国际专利1件,取得软件著作成果119件,出版专著71本,参与编制各类标准217项,发表论文2633篇。
免责声明:本网站所转载的文字、图片与视频资料版权归原创作者所有,如果涉及侵权,请第一时间联系本网删除。
相关文章
无相关信息
官方微信
《腐蚀与防护网电子期刊》征订启事
- 投稿联系:编辑部
- 电话:010-62316606
- 邮箱:fsfhzy666@163.com
- 腐蚀与防护网官方QQ群:140808414
点击排行
PPT新闻
“海洋金属”——钛合金在舰船的
点击数:11430
腐蚀与“海上丝绸之路”
点击数:8837











