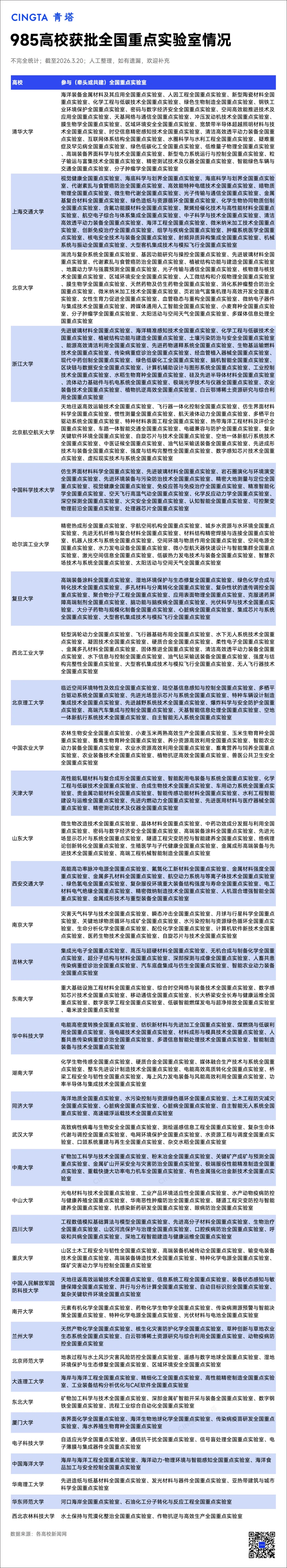
全国重点实验室作为国家高能级创新平台的核心,是国家科技创新体系的重要支撑和战略科技力量。顶尖高校在科研实力、政策支持等方面具有显著优势,从而在建设全国重点实验室方面占据主导地位,呈现出明显的“头部效应”。
“双非”高校能够牵头或参与全国重点实验室建设,说明其拥有出色的科研实力。而有了大平台的加持,高校的高层次人才培养和前沿科研难题攻坚,也有了坚实的支撑。
深圳大学2022年牵头组建的射频异质异构集成全国重点实验室成功获批,实现了深圳本土高校“零的突破”, 随后又连续获批了4家全国重点实验室。中北大学、河南科技大学均参与了3家全国重点实验室的建设。
首都医科大学、 燕山大学、 南京工业大学、浙江工业大学、 温州医科大学、 安徽理工大学、 福建农林大学、江西中医药大学、齐鲁工业大学、 长沙理工大学、 中国人民解放军空军工程大学等均参与建设了2家全国重点实验室。
争创更多全国重点实验室
免责声明:本网站所转载的文字、图片与视频资料版权归原创作者所有,如果涉及侵权,请第一时间联系本网删除。
官方微信
《腐蚀与防护网电子期刊》征订启事
- 投稿联系:编辑部
- 电话:010-62316606
- 邮箱:fsfhzy666@163.com
- 腐蚀与防护网官方QQ群:140808415





